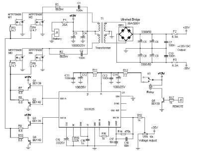
منابع تغذیه سوئیچینگ

تاريخ : ۱۳۹۱/۹/۱۴

بعضی از تجهیزات الکترونیکی نیاز به منابع تغذیه با ولتاژ و جریان بالا دارند. بدین منظور باید ولتاژ AC شهر توسط ترانسفورماتور کاهنده به ولتاژ پایینتر تبدیل و سپس یکسوسازی شده و به وسیله خازن و سلف صاف و DC شود.

تا سال 1972 منابع تغذیه خطی برای بیشتر دستگاه های الکترونیکی مناسب بودند. اما با توسعه کاربرد مدارهای مجتمع، لازم شد که خروجی این مدارها در برابر تغییرات جریان و یا ولتاژ شبکه برق بیشتر تثبیت گردد. آی سی های خانواده TTL به ولتاژ کاملا تثبیت شده 5 ولت احتیاج دارند. به منظور بدست آوردن ولتاژ ثابت تر، یک سیستم کنترل فیدبک در آی سی ها ی تثبیت کننده به کار برده می شود.

تا سال 1975 آی سی های موجود مثل 723 و CA 3085 قادر به تثبیت ولتاژ ثابت مورد نظر نمونه برداری می کردند. این منابع، منابع تغذیه تثبیت شده خطی نامیده می شد. در این مقاله با منابع تغذیه سوئیچینگ بیشتر آشنا می شوید.